據本端此前報道,國家新聞出版署下發文件要求游戲公司嚴格規定未成年人的游戲時間,不少未成年人在此政策下利用長輩的身份證信息來驗證賬號,一張“60歲老人凌晨三點排位”圖片在網上流傳,表示“60歲花甲老太太,凌晨三點排位用趙云拿五殺,讓騰訊陷入了深思。”對此,有網友調侃稱:“我奶常山趙子龍。”

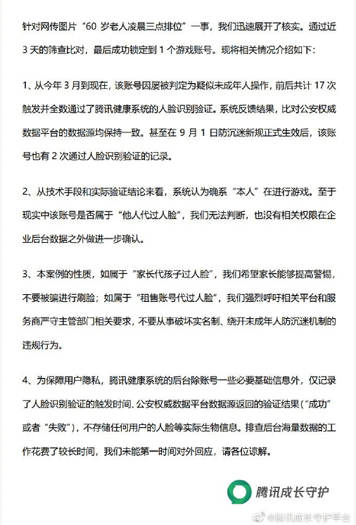
9月9日中午,騰訊成長守護平臺對記者回應該事件,表示該賬號曾屢次被判定為疑似未成年人操作,前后共計通過17次人臉識別,同時系統反饋結果比對公安數據源均保持一致。甚至在9月1日防沉迷新規正式生效后,該賬號也有2次通過人臉識別驗證記錄。 但是否屬于“他人代過人臉”,騰訊表示,無法判斷,也沒有相關權限在企業后臺數據之外做進一步確認。

“從技術手段和實際驗證結論來看,系統認為確系‘本人’在進行游戲。” 騰訊表示,如屬于“家長代孩子過人臉”,希望家長提高警惕,不要被騙刷臉。如屬于“租售賬號代過人臉”,騰訊強烈呼吁相關平臺和服務商嚴守主管部門相關要求,不要從事破壞實名制、繞開未成年人防沉迷機制的違規行為。










